Каталог инструментов Stanley
Документ представляет собой каталог инструментов бренда Stanley, охватывающий различные серии инструментов, аксессуары и решения для сборки. В нем приведены сведения о выборе и...
Список доступных документов по промышленному оборудованию. Открывайте в браузере или переходите к структуре документа.
Документ представляет собой каталог инструментов бренда Stanley, охватывающий различные серии инструментов, аксессуары и решения для сборки. В нем приведены сведения о выборе и...
Документ содержит список деталей и схему разборки пневматического гайковерта серии QX Connect. Описывает компоненты, их номера и технические требования для сборки и эксплуатации...
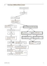
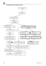
Это руководство по настройке контроллера QB Alpha от Stanley, охватывающее функции, безопасность, установку и настройку оборудования. В документе приведены технические характери...
Руководство пользователя для контроллера сборочного инструмента Insight IC-D и IC-M DC от компании Ingersoll-Rand. Документ описывает основные элементы панели управления, настро...
Документ представляет собой каталог индустриальных инструментов бренда Ingersoll Rand, охватывающий пневматические и бесперебойные инструменты, включая гайковерты, сверла, шлифо...
Руководство по эксплуатации электроинструмента Durofix DR002, предназначенного для установки и снятия винтов. В документе приведены правила безопасности, включая защиту глаз, уш...
Документ — это руководство по эксплуатации контроллера TCS.2000, охватывающее настройку, мониторинг, управление процессами и техническое обслуживание. Руководство содержит инстр...
Документ — это руководство по настройке контроллера mPro400GC, которое описывает функции, настройку и безопасность эксплуатации оборудования. Руководство содержит инструкции по...
Документ — это руководство по эксплуатации беспроводных гайковертов бренда Desoutter. В нём приведены технические характеристики, инструкции по использованию и безопасность. Рук...
Документ представляет собой рекламный брошюрный материал, описывающий интеллектуальные сборочные инструменты серии QX от Ingersoll Rand. Инструменты оснащены датчиком крутящего...
Документ — это краткое руководство по настройке контроллера mPro400GC. Оно описывает простой способ запуска и конфигурации устройства, а также содержит важные инструкции по безо...
Документ — это пользовательская инструкция по программному обеспечению Insight Control от компании Ingersoll-Rand. Он описывает установку, запуск и регистрацию программного обес...
Документ — руководство по установке и восстановлению системы для устройства mPro400GC. Описывает процедуры создания USB-накопителя для восстановления и переустановки программног...
Документ представляет собой техническое описание серии контроллеров SC от Stanley Assembly Technologies, предназначенных для управления проводными и беспроводными инструментами....
Документ — это руководство по настройке интеллектуального хаба от Desoutter. Оно содержит общую информацию о продукте, технические данные и инструкции по безопасному использован...
Документ — руководство по настройке оборудования Power Focus 6000 от Atlas Copco. Описывает функции, преимущества и технические особенности системы, ориентированной на повышение...
Документ — руководство по настройке оборудования Durofix DR002, описывает функции настройки инструмента, стратегии затяжки и мониторинга данных на строительной площадке. Поддерж...
Техническое описание ударного шуруповерта W3111 IQV® 20В от компании Ingersoll Rand. Инструмент оснащен бесщеточным двигателем с крутящим моментом до 360 Нм и обеспечивает удобс...
Документ представляет собой брошюру, описывающую серию беспроводных систем крепления QX Connect от Ingersoll Rand. Система обеспечивает простоту использования, гибкость и подклю...
Руководство описывает настройку многоприводной системы для контроллеров QB, включая подключение и синхронизацию контроллеров через Ethernet или беспроводную сеть. Указывается, к...
Документ является руководством по настройке дисплея серии QX, описывающим структуру меню, функции клавиш и порядок взаимодействия с экраном. Охватывает настройку параметров крут...
Документ представляет собой техническое описание серии гайковертов Durofix RZ. Описывается технология олифного привода, включая функции хранения данных, автоматического отключен...
Документ — это краткое руководство по настройке системы Power Focus 6000 от Atlas Copco, включающей контроллер, модуль приложения и кабель Tensor STR. Охватывает основные технич...
Документ описывает настройку экранов меню для инструмента серии QX от Ingersoll-Rand. В нём приведены инструкции по работе с различными экранами, включая редактирование параметр...
Документ является руководством по настройке устройства INSIGHTqcx серии — бесперебойного контроллера для беспроводных инструментов с встроенным DIO. В нём приведены детали конст...
Руководство пользователя для оборудования серии Power Focus от компании Atlas Copco. Охватывает основные инструкции по безопасности, описание компонентов и технические особеннос...
Документ описывает компактные ударные гайковорты Ingersoll Rand 36QMAX и 15QMAX с высокой мощностью и долговечностью. Эти инструменты обеспечивают высокую производительность при...